Quality System

Quality System

Our production base started operating in March 2021 and has built 4 workshops. Currently, 2 workshops are runnning with reaction vessels ranging from 200 liters to 3000 liters. The equipment meets various production conditions. The company has a well-established quality management system, EHS management system, and good delivery records, providing core services from small-scale and pilot scale to commercial production for global innovative pharmaceutical enterprises.

969d1e5af038c8426a74a4dd7d13d5f4

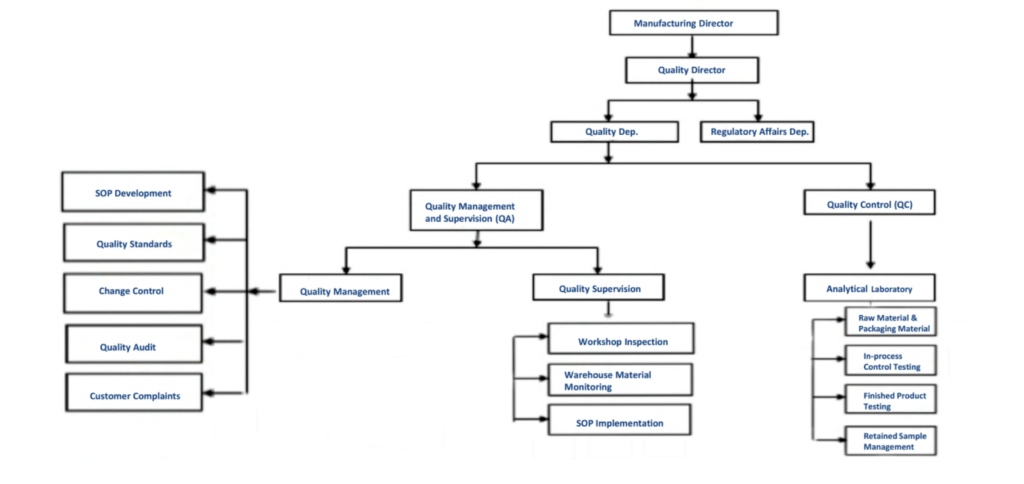
Quality Department Organizational Structure

quality structure hd
滚动至顶部